Docker
概述
参考:
Docker 是一个基于 Containerization(容器化) 的开放式平台,可以 开发、分享、运行应用程序。Docker 分为两个版本
- Docker-CE # 社区版
- Docker-EE # 商业版
Docker 为了解决 LXC 无法批量管理、复刻容器等问题应运而生,简化用户对容器的应用。Docker 是 Docker.inc 公司开源的一个基于 LXC 技术之上构建的 Container 引擎,不再使用模板技术,而是使用了 Docker Image 文件的方式来创建。Image 是放在统一的互联网仓库中,当需要使用 Container 的时候,直接 run 或者 creat 等即可从仓库中下载到该 Image,然后基于该 Image 再运行 Container。
Note:一开始,Docker 在 linux 上实现容器技术的后端使用的是 lxc,后来使用 runc 来代替。
Docker 架构

Docker 对使用者来讲是一个 C/S 模式的架构,Client 和 Server 使用 REST API 通过 UNIX Socket 或者网络进行通信。Compose 同样也可以作为客户端。
官方将这种架构称为 Docker Engine(引擎),通常这个引擎具有:
- 一个 Server 进程 dockerd,长时间以 Daemon 形式运行
- 与 dockerd 通信的 API
- 一个 CLI 程序 docker
dockerd 是实现容器能力的核心,用来管理 Docker Objects(Docker 对象),e.g. Docker Image、Docker Runtime、Docker Network、Docker Storage

运行逻辑概述

当利用 docker run 来创建容器时,Docker 在后台运行的标准操作包括:
- 检查本地是否存在指定的镜像,不存在就从公有仓库下载
- 利用镜像创建并启动一个容器
- 分配一个文件系统,并在只读的镜像层外面挂在一层可读写层
- 从宿主主机配置的网桥接口中桥接一个虚拟接口到容器中去
- 从地址池配置一个 ip 地址给容器
- 执行用户指定的应用程序
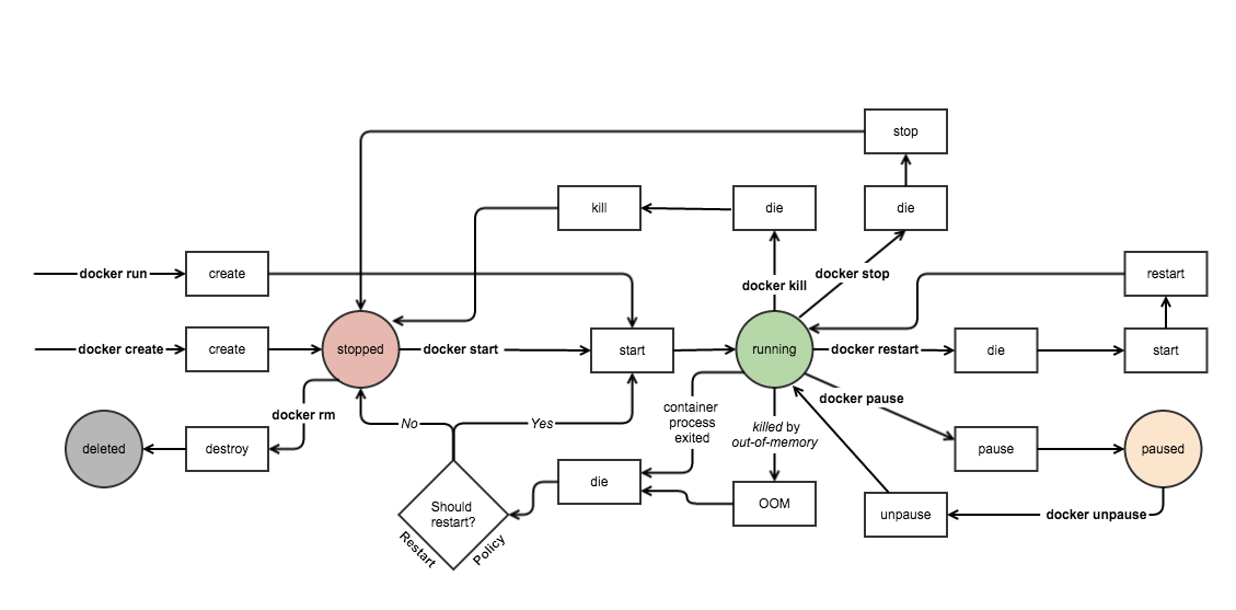
- 执行完毕后 Container 被终止
- docker 容器默认会把容器内部第一个进程,也就是 pid=1 的程序作为 docker 容器是否正在运行的依据,如果 docker 容器 pid 挂了,那么 docker 容器便会直接退出。
- 如果不想让 Container 运行完程序就终止,那么需要让 PID 为 1 的程序始终运行,比如 nginx 使用 daemon off 选项,或者其余任何可以让程序运行在前台的方法
Docker 关联文件
Note:目录名中的 overlay2 指的是 docker 当前 Storage Driver 类型,使用不同的存储驱动,则目录名字也不同,如果我使用 aufs 驱动,那么目录名就会变为 aufs 由于 Docker 为 C/S 架构,所以 客户端与服务端分别有各自的配置
- 客户端就是 docker 程序,也可以称为 docker-cli、docker 命令行工具
- 服务端就是 dockerd 程序
dockerd 程序关联文件
/etc/docker/daemon.json # dockerd 服务运行时配置文件。该目录与文件需要自行创建,默认不存在,以 JSON 格式为守护程序设置任何配置选项。相见 Docker Configuration
/run/docker/ # container 的状态文件(state.json)、IO 文件 、netns 文件保存路径。
- ./containerd/ # container 的 IO 文件(init-stdin、init-stdout)保存路径。其内目录名为 ContainerID。
- ./netns/ # 网络名称空间保存路径。
- ./runtime-runc/moby/ # container 的运行时状态文件保存路径。其内目录名为 ContainerID。
/run/containerd/ # container 的 bundle 以及 containerd.sock 文件保存路径
- ./io.containerd.runtime.v1.linux/moby/ # 容器启动后生成的 bundle 文件保存路径,其内目录名为 ContainerID。
/var/lib/docker/ # Docker 管理的 网络、镜像、容器 等信息的保存路径。该路径为默认路径,可以通过配置修改。
- ./containers/ # 所有 container 的元数据保存路径(其中包括容器日志文件、容器运行配置等)。其内目录名为 ContainerID
- ./image/overlay2/ # docker images 以及 所有 layers 的元数据保存路径。
- ./imagedb/ # images 的元数据保存路径
- ./content/sha256/ # 所有 images 的 Image Configuration 文件保存路径。其内文件名为 ImageID。
- ./metadata/sha256/ # 所有 images 的 创建时间、更新时间、父镜像的 Image Configuration 文件名 等信息保存路径,其内目录名为 ImageID。
- 注意:好像只有自己在本地构建的镜像才会在该目录中记录。
- ./layerdb # 所有 layers 的元数据保存路径。
- ./mounts/ # container layers 元数据保存路径,其内目录名为 ContainerID。容器创建完后,该容器的可读写层的元数据保存在此。包括可读写层父层的 chainID、可读写层的 cacheID(目录内的 mount-id 文件内容就是 cacheID)。
- ./sha256/ # images layers 元数据保存路径,其内目录名为 chainID。包括 layer 的 cacheID
- ./imagedb/ # images 的元数据保存路径
- ./overlay2/ # 所有 layers 的数据保存路径,其内目录名为 cacheID。docker run 的时候,是通过该目录中镜像层来启动的。创建容器后生成的可写层,也会保存在该目录,直到容器被删除。
- ./volumes/ # docker 创建的 volume 信息保存在该目录,如果是自动自动创建的 volume 则名为一串随机数
docker 程序关联文件
~/.docker/ # docker 运行时数据文件保存路径
- ./config.json # docker login 后的信息都保存在此处,用户名和密码通过 base64 格式保存在其中。
- ./cli-plugins/ # docker 命令行工具插件的保存路径。
Docker 部署
Docker 日志介绍
容器日志指的是每个容器打到 stdout 和 stderr 的日志,而不是容器内部的日志文件。docker 管理所有容器打到 stdout 和 stderr 的日志,其他来源的日志不归 docker 管理。我们通过 docker logs 命令查看容器日志都是读取容器打到 stdout 和 stderr 的日志。
基于日志驱动(loging driver)的日志管理机制
Docker 提供了一套通用、灵活的日志管理机制,Docker 将所有容器打到 stdout 和 stderr 的日志都统一通过日志驱动重定向到某个地方。
Docker 支持的日志驱动有很多,比如 local、json-file、syslog、journald 等等,类似插件一样,不同的日志驱动可以将日志重定向到不同的地方,这体现了 Docker 日志管理的灵活性,以热插拔的方式实现日志不同目的地的输出。
Dokcer 默认的日志日志驱动是 json-file,该驱动将将来自容器的 stdout 和 stderr 日志都统一以 json 的形式存储到本地磁盘。日志存储路径格式为:/var/lib/docker/containers/<容器 id>/<容器 id>-json.log。所以可以看出在 json-file 日志驱动下,Docker 将所有容器日志都统一重定向到了 /var/lib/docker/containers/ 目录下,这为日志收集提供了很大的便利。
注意:只有日志驱动为:local、json-file 或者 journald 时,docker logs 命令才能查看到容器打到 stdout/stderr 的日志。

下面为官方支持的日志驱动列表:

Docker 日志驱动(loging driver)配置
上面我们已经知道 Docker 支持多种日志驱动类型,我们可以修改默认的日志驱动配置。日志驱动可以全局配置,也可以给特定容器配置。
- 查看 Docker 当前的日志驱动配置
docker info |grep "Logging Driver"
- 查看单个容器的设置的日志驱动
docker inspect -f '{{.HostConfig.LogConfig.Type}}' 容器id
- Docker 日志驱动全局配置,全局配置意味所有容器都生效,编辑 /etc/docker/daemon.json 文件(如果文件不存在新建一个),添加日志驱动配置。示例:配置 Docker 引擎日志驱动为 syslog
{
"log-driver": "syslog"
}
- 给特定容器配置日志驱动,在启动容器时指定日志驱动 –log-driver 参数。示例:启动 nginx 容器,日志驱动指定为 journald
docker run --name nginx -d --log-driver journald nginx
Docker 默认的日志驱动 json-file
json-file 日志驱动记录所有容器的 STOUT/STDERR 的输出 ,用 JSON 的格式写到文件中,每一条 json 日志中默认包含 log, stream, time 三个字段,示例日志如下:文件路径为: /var/lib/docker/containers/40f1851f5eb9e684f0b0db216ea19542529e0a2a2e7d4d8e1d69f3591a573c39/40f1851f5eb9e684f0b0db216ea19542529e0a2a2e7d4d8e1d69f3591a573c39-json.log
{"log":"14:C 25 Jul 2019 12:27:04.072 * DB saved on disk\n","stream":"stdout","time":"2019-07-25T12:27:04.072712524Z"}
那么打到磁盘的 json 文件该如何配置轮替,防止撑满磁盘呢?每种 Docker 日志驱动都有相应的配置项日志轮转,比如根据单个文件大小和日志文件数量配置轮转。json-file 日志驱动支持的配置选项如下:

反馈
此页是否对你有帮助?
Glad to hear it! Please tell us how we can improve.
Sorry to hear that. Please tell us how we can improve.